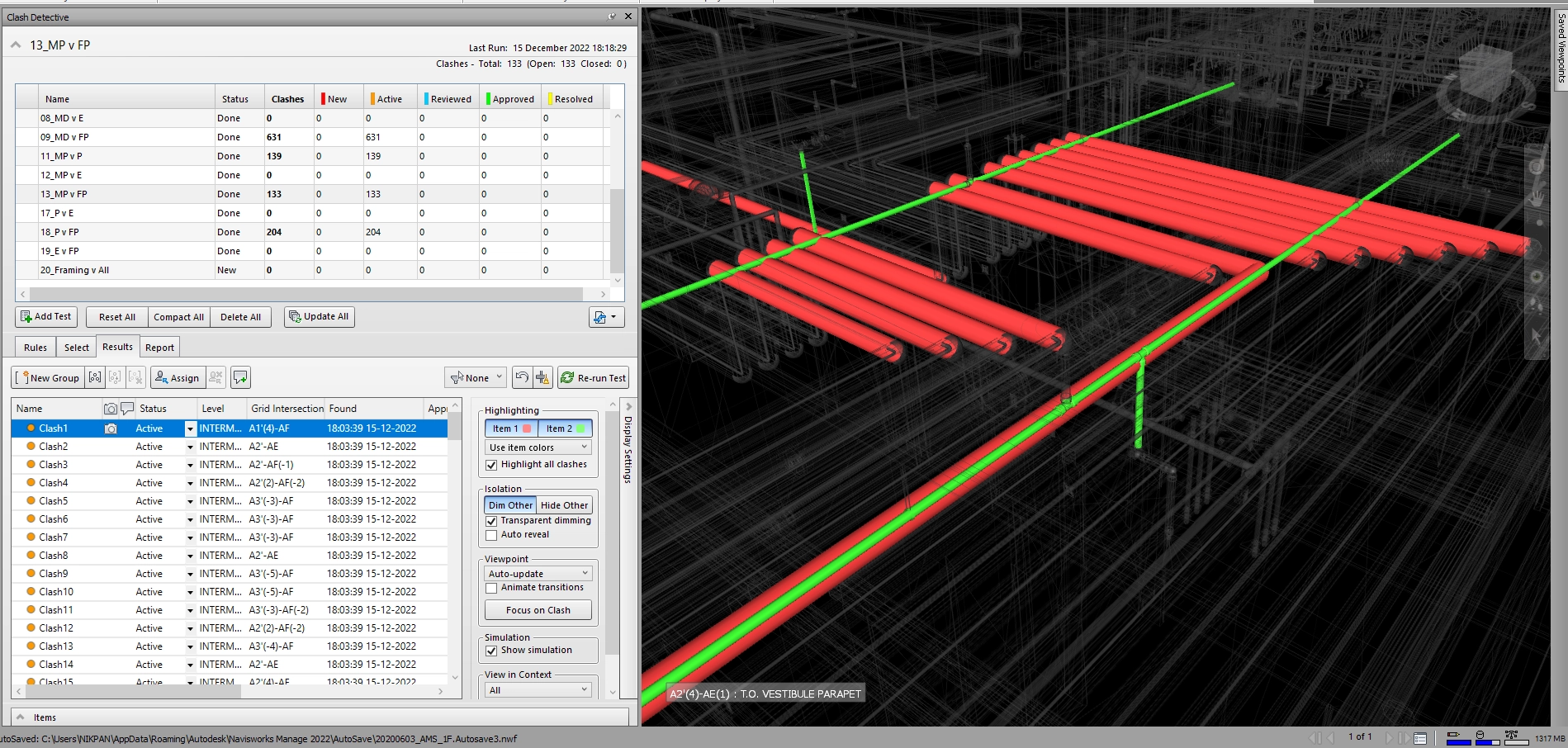
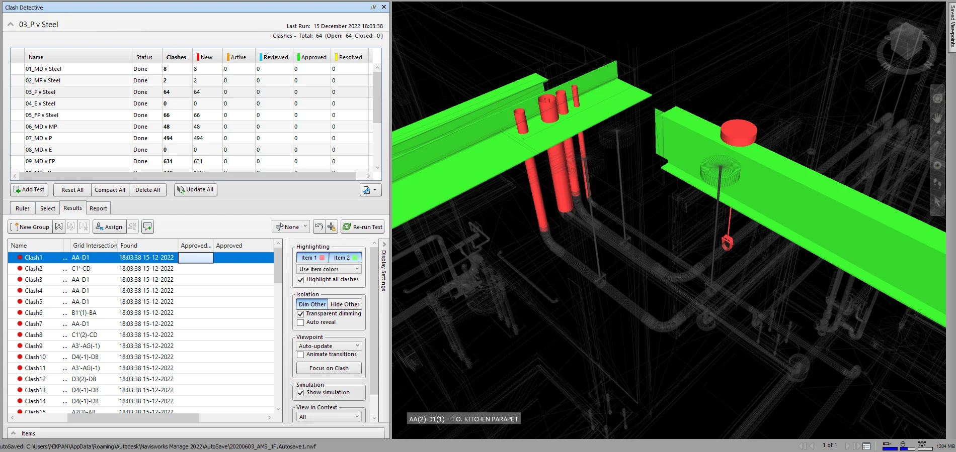
Clash Detection
Clash detection allows for an effective documentation, review and reporting of interference between all individual disciplines.
We offer high-quality BIM clash detection services, coordinated MEP installation drawings, etc., to our clients. Our core mission is to provide error-free, accurate and coordinated collision-free BIM Models.
We have expertise of working on AutoDESKNavisworks through which we extract Clash reports to determine the number of clashes that are visible in the BIM Model. With the advent of interference check processes clients can save time, money and other critical resources. Client would actually go through terrible and high losses owing to direct construction from the construction drawings. After construction, one would realize that there are multiple interferences, collisions and Design errors.












